Instance Verification Kit (IVK)
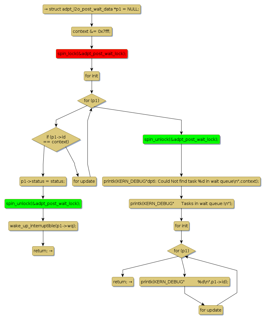
spin lock @ [35051+32+/linux-3.19-rc1/drivers/scsi/dpt_i2o.c]
Instance Signature: adpt_post_wait_lock
|
The Matching Pair Graph:
|
|
Function Name
|
Control Flow Graph (CFG)
|
Events Flow Graph (EFG)
|
Source Correspondence
|
|
adpt_i2o_post_wait_complete
|
|
|
[34468+27+/linux-3.19-rc1/drivers/scsi/dpt_i2o.c]
|